嵌入式學習筆記:進程間的通信方式總結
時間:2018-09-04 來源:未知
進程間的通信方式分為很多種,學習這個就要從這幾方面來入手,不妨一看
【1】常見的進程間通信方式(7種)
【2】無名管道
【3】(FIFO)有名管道
【4】信號signal
【1】常見的進程間通信方式(7種)
1)傳統的進程間通信方式
無名管道(pipe)
有名管道(fifo)
信號(signal)---- 異步通信
2)System V IPC (Inter-Process Communication)
消息隊列(message queue)
共享內存(share memory)
信號燈集(semaphore)
3)BSD
套接字(socket)
【2】無名管道
1)簡介:
在內核空間開辟一塊區域,并向進程提供兩個文件描述符fd[0],fd[1]; fd[0]:固定用于讀管道
fd[1]:固定用于寫管道
先進先出模式,消息被讀取后則刪除
在使用無名管道時,應創建無名管道,在使用fork()函數創建子進程;
2)特點:
1)只能用于具有親緣關系的父子進程之間通信
2)半雙工的通行模式,具有固定的讀端和寫斷
3)管道可以看成時一種特殊文件,對于它的讀寫可以使用文件I/O(管道建立在內核空間,
必須使用文件IO進行訪問)(不支持lseek函數)
4)讀操作被阻塞:當管道中沒有數據時
寫操作被阻塞:管道被寫滿時(管道大小為64K);5)管道破裂:管道讀端被關閉,再向管道中寫入數據時,
即向管道寫入數據的進程會收到來自內核發送的SIGPIPE信號6)數據存放于內存中,讀取后就不存在了

3)使用步驟:

在對管道內的數據進行操作時,必須使用文件IO,在對用戶空間的數據進行操作時,可以使用標準IO(擇優選擇);

【3】(FIFO)有名管道
1)簡介
在內核開辟一塊空間,用來存儲數據,但是此空間通過存儲在磁盤空間的文件名來操作;
先進先出模式,消息被讀取后則刪除

2)特點
1)可以使互不相關的兩個進程互相通信,有名管道可以通過路徑名來指出,并且在文件系統中可見
2)進程通過文件IO來操作有名管道,內容存放在內存中
3)不支持lseek()操作
4)其它與無名管道一樣。
5)讀操作被阻塞:當管道中沒有數據時
寫操作被阻塞:管道被寫滿時(管道大小為64K);
6)有名管道在被創建后,顯示大小為0(因為其存放在內存中)
7)有名管道文件在被單獨打開時(無論讀/寫)都會阻塞,直到讀端和寫端都被打開時停止阻塞
3)有名管道的阻塞問題
由于普通文件的讀寫時不會出現阻塞問題,而在管道的讀寫中卻有阻塞的可能,這里的非阻塞標志可以在open()函數中設定為O_NONBLOCK。
對于O_RDONLY、 O_WRONLY、 O_NONBLOCK有4種組合方式:
1、open(const char *path,O_RDONLY)
在這種情況下,open 調用將阻塞,除非有一個進程以寫方式打開同一個FIFO,否則它不會返回
2、open(const char *path,O_RDONLY|O_NONBLOCK )
即使沒有其它進程以寫方式打開FIFO,這open調 用也將成功并馬上返回3、open(const char *path,O_WRONLY)
open調用將阻塞,直到有一個進程以讀方式打開同一個 FIFO為止。
4、open(const char *path,O_WRONLY|O_NONBLOCK )
open調用總是立刻返回,便如果沒有進程以讀方式打開FIFO文件, open調用將返回一個錯誤(-1)并且FIFO也不會被打開。
對于讀進程
• 若該管道是阻塞打開,且當前FIFO內沒有數據,則對讀進程而言將一直阻塞到有數據寫入。
• 若該管道是非阻塞打開,則不論FIFO內是否有數據,讀進程都會立即執行讀操作。對于寫進程
• 若該管道是阻塞打開,則寫操作將一直阻塞到數據可以被寫入。
• 若該管道是非阻塞打開而不能寫入全部數據,則讀操作進行部分寫入或者調用失敗。

4)使用步驟:
1)先在某一個進程中使用mkfifo()在內核空間中創建有名管道(在文件系統中
可見)
2)在需要使用有名管道的進程中通過 open()打開文件
3)使用文件IO對有名管道進行訪問
5)相關函數

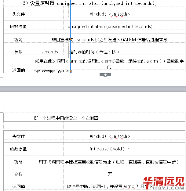
【4】信號signal
1)簡介
信號是在軟件層次上對中斷機制的一種模擬,是唯一一種異步通信方式
信號可以直接進行用戶空間進程和內核進程之間的交互,內核進程也可以利用它來通知用戶空間進程發生了哪些系統事件
如果進程當前未處于執行態,則該信號就由內核保存起來,直到該進程恢復執行再傳遞給它
linux內核通過信號通知用戶進程,不同的信號類型代表不同的事件
如果一個進程被設置為阻塞,則該信號的傳遞被延遲,直到其阻塞被取消時才被傳遞給進程

用戶進程對信號的響應方式:
忽略信號:對信號不做任何處理,但是有兩個信號不能被忽略:SIGKILL和SIGSTOP捕捉信號:定義函數處理信號,當信號發生時,自行相應的處理函數執行缺省操作:Linux對每種信號都規定了默認操作
kill -l 34(SIGRTMIN)-64(SIGRTMAX) 可靠信號 信號可以被內核保存萬次 而其他信號只會被保存一次,如果程序處于暫停態,且需多次接受相同信號,內核相同的信號只會發送一次給程序。
kill [-signal] pid 默認發送SIGTERM(15)終止進程 -signal指定信號 pid指定發送對
象
killall [-u user | prog] prog指定進程號 user指定用戶名






